Моделирование персонажей
Принятый художником-постановщиком скульпт отправляем в Maya или Houdini.
В Maya, для оптимизации процесса ретопологии, можно импорт геометрии прогнать через GPU Cache.
Экспортируем хайрезную геометрию скульпта на локальный диск в формате Alembic и удаляем эту геометрию из сцены. Предварительно лучше выставить скульпт в правильный скейл, согласно концепту.
Затем импортируем созданный Alembic в сцену.
Полученный Alembic выглядит так, объект с пунктирной сеткой.
Так сцена Maya весит значительно меньше и ретопить будет гораздо легче.
Ретопологии в Houdini имеет ряд преимуществ. Houdini более стабильна и легче справляется с высоко-полигональными объектами. Кроме того инструментарий для этого процесса имеет несколько удобных функций, которых нет в Maya.
Импортируем хайрезную модель File/Import/Geometry и ныряем в полученный объект.
В Network View создаем Topobuild и соединяем его правый Input Port с Output Port ноды File. ставим Template Флаг на ноде File и Render Флаг на ноде Topobuild. С курсором во Вьюпорте нажимаем D и производим следующие настройки, выбирая наиболее подходящее отображение референсной геометрии.
С выбранной нодой Topobuild и курсором в SceneView жмем ENTER на клавиатуре, чтобы активировать выбранный инструмент Topobuild. Вверху слева рабочего окна появятся инструменты для ретопологии. Переключение между этими инструментами осуществляется нажатия на них или SHIFT + 1, 2, 3, 4, 5, 6.
Инструмент Build с функциями, отсутствующими в Maya.
При вытягивании эджа, и зажимаем G или B в конечной точке, вращаем или скейлируем этот эдж.
То же можно и с вытягиваемыми лупами.
Придание эджам одинаковой длины Shift+E.
Выравнивание ряда эджей Shift+S.
Придание выделенным компонентам (пойнты, эджи, фейсы) формы круга Shift+C
Инструмент Edge Slide.
Выравнивание лупа по профилю (соседний луп с одной или с другой стороны) Match Profile или Match opposite Profile.
Инструмент Split. Выбор количества добавляемых пойнтов колесом мыши или Shifrt+колесо количества добавляемых лупов.
Инструмент Skin.
1. протягиванием линий поперек геометрии создаём сечения.
2. перечеркивая сечения создаем геометрию с любым количеством продольных лупов по выбору (удобно для цилиндрических объектов).
После того как мы закончили процесс ретопологии и, если наш персонаж человек, выполнили моделинг одежды, приступаем к паблишу модели в ФТ и к подготовке превью для просмотра художником-постановщиком.
Паблиш из Maya.
Прежде всего, убедиться, что Maya запущена из ФТ-коннекта.
Рабочая сцена, до первого паблиша должна быть сохранена на локальном диске в формате Maya ASCII ( ***.ma ).
Запускаем в Maya ФТ-утилиту из меню Ярко. Выбираем App или Publish и проверяем путь к своему ассету, Нажимаем на три полоски справа вверху окна.
Выбираем Publish.
Выбираем WIP для незаконченной технически ( нет ЮВ, наличие ненужных для дальнейшего использования в проекте объектов ) сцены. Пишем что-нибудь в Комменты и жмем Publish.
После того, как художник-постановщик примет сцену, можно её подготовить для паблиша в OUTPUT.
- Создание и редактирование UV.
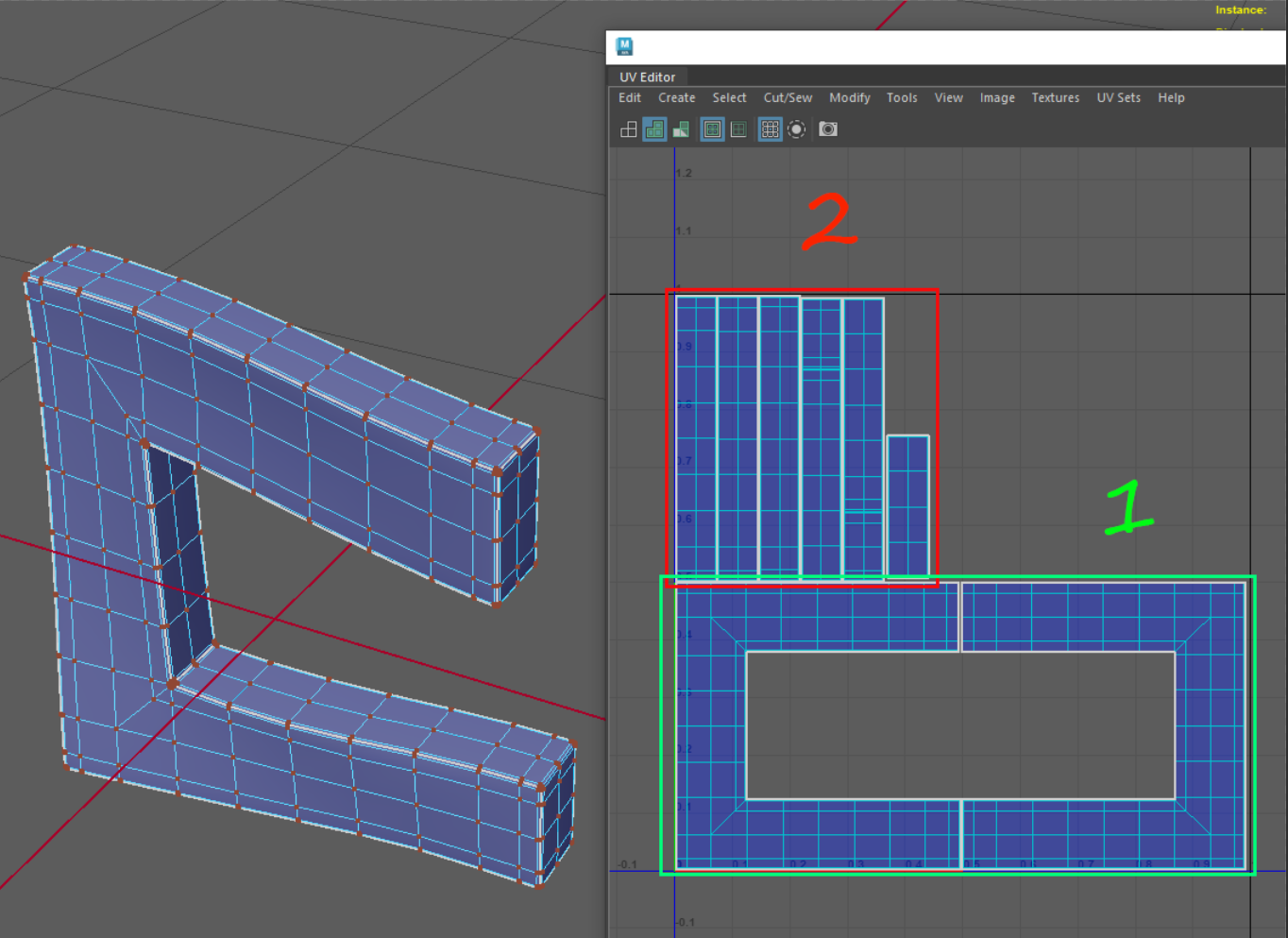
У цилиндрических объектов или объектов, близких по форме к цилиндру, оборачивающие, так сказать, ЮВ-шеллы должны быть выпрямлены в прямоугольники.
У объектов, условно плоских, имеющих толщину, ЮВ_шеллы части геометрии, определяющей эту толщину, должны быть отрезаны и выпрямлены в прямоугольники. Ориентация ЮВ-шеллов в ЮВ-редакторе должна, по возможности, совпадать с ориентацией геометрии в 3-Д пространстве.
ЮВ всех частей объекта, которые условно можно разделить на прямоугольные формы, должны быть выпрямлены в прямоугольники.
ЮВ, по возможности, должны быть сгруппированы по логике( ЮВ-шеллы, представляющие основную часть объекта - одна группа, ЮВ-шеллы, относящиеся к толщине объекта - вторая группа и т.д. Смотри пример. )
Если ЮВ-шелл может быть выпрямлен частично, выпрямляем эту часть, с остальными ЮВ можно повторно выполнить UNFOLD или OPTIMIZE.
В сцене должен присутствовать только один ЮВ-сет с названием map1.
Все ЮВ-шеллы объекта или группы объектов относящихся к одному материалу должны иметь единый Texel Density.
Правильно.
Неправильно.
ЮВ не должны пересекать границы юдимов, располfгаться левее и ниже юдима 1001, правее юдима 1010 и выше юдима 1091.
Между ЮВ-шеллами и между шеллами и границей Юдимов обязательно должен быть паддинг 4-8 пикселей.
ЮВ геометрии, относящейся к одному материалу, должны быть запакованы в первый юдим.
Если мы выделяем все объекты сцены, мы должны насладиться незабываемым шоу оверлапинга.
Если у объекта много одинаковых частей, их можно сложить в рандомные кучки. ЮВ продолговатых или цилиндрических объектов ( колонны, толстые ветки, сучки деревьев ), которым предполагается назначение одинаковой текстуры, в ЮВ-пространстве должны иметь одно направление.
Если ассет контактный (взаимодействует с персонажем) или предполагаются его клоузапы или это персонаж, то тогда следуем многоюдимному Воркфлоу.
В этом случае, при выбранных всех объектах сцены, в ЮВ-редакторе не должно быть никаких оверлапов. У объектов с одним материалом может быть несколько юдимов. Глаза должны находиться в первом юдимв. Тексель всех объектов одного материала должен быть единым. Юв области век должны быть как на голове с закрытыми глазами (про неё отдельно чуть ниже).
Проверка искажения ЮВ.
Первым шагом, можно воспользоваться нажатием кнопки отображения искажений.
Но этот инструмент не всегда достаточно информативен. И так как мы создаем модели под сабдив, нам надо проверить, как ведут себя ЮВ в сглаженном состоянии. Для этого не всегда подходит простое использование клавиши 3 на клавиатуре, так как это дает отображение сглаживания с настройками по умолчанию. На этапе рендера, сглаживание производится по алгоритму OpenSubdiv и поэтому необходимо произвести такое сглаживание на модели инструментом Smooth со следующими настройками.
И включив отображение Checker Map, проверить искажения UV. Особое внимание следует уделить местам границ ЮВ-Шеллов и сетке с неравномерными полигонами. Настроить размер Checker Map можно в окне её настроек.
После проверки вернуть объект в состояние до сглаживания.
- Финализация модели.
Выделяем объект или объекты.
Нажимаем 1 на клавиатуре, сцена не должна сдаваться с превьюшным сглаживанием (клавиша 3).
Выполняем Unlock Normals и Soften Edge в меню Mesh Display.
Удаляем Вертекс колор, если есть, в Mesh Display/Color Set Editor.
Проверяем, есть ли невидимые фейсы (Invisible Faces) в Display/Polygons/Invisible Faces.
Если есть,
в режиме компонентов выделяем полигоны (можно все) и выполняем отмену невидимости
После нажатия Create или Apply снимаем выделение полигонов и наслаждаемся видением чуда, дьявольское наваждение невидимости исчезнет.
Запускаем утилитку Cleanup (Mesh/Cleanup).
Обратить внимание на Operation. Лучше ставить Select Matching Polygons и произвести починку вручную, т.к. автоматика, как правило, делает это плохо.
У объектов сцены не должно оставаться 1 - Zero Length Edges, 2 - nGons, 3 - Concave Faces,
Lamina Faces, Nonmanifold geometry,
Points on Edges
Проверка Нормалей.
Нормали на одной поверхности не должны быть направлены в разные стороны.
Проверяется через Dysplay/Polygons/Face Normals
А можно, чтоб туда не лазить, просто оставлять птичку в меню рабочего окна Lightning/Two Sided Lightnung отжатой, тогда противоположная от направления нормалей сторона полигонов будет просто черной.
Лечим выделением всейх фейсов с последующим применением Mesh Display/Conform (не всегда выполняет желаемое). Либо выделяем фейсы, которые считаем вывернутыми, и жмем Mesh Display/ Reverse.
Все объекты сцены должны находиться в нуле координат. Пивот пропов в центре объекта. Пивот Персонажей в нижней точке туловища между стоп.
Нормали у объекта должны быть залочены. Если модель - блокинг, то перед локом нормалей нажать сначала Harden Edge. Если полноценный ассет, то сначала Soften Edge.
У объекта должны быть обнулены все трансформы и удалена История.
Перед сдачей сцены проверить наличие лишних атрибутов и зависимостей объекта.
А. Atribute Editor/Atributes/Delete attributes.
Б. Windows/General Editors/Hypergraph:Hierarchy.
Здесь должны оставаться только трансформ-, шейп-, и шейдинг-ноды.
В. То же можно проверить и в Windows/Node Editor.
На объектах не должна оставаться информация о Vertex_Color. Проверяем , чтоб бы в Color Set Editor было чисто. Mesh Display/Color Set Editor
- Нейминг.
Наименования объектов сцены и материалов должен быть произведен согласно Нейминг-конвенции https://bookstack.yarko.com/books/seiding-6wj/page/neiming-konvenciia-dlia-materialov-seiderov
- Материалы.
На всех объектах сцены должны быть назначены материалы только типа Lambert, кроме стекла. На стекло назначаем материал типа Phong, со следующими настройками. Если стекло, это визор шлема или любое другое, с которым взаимодействует аниматор, то Transparency = 90, Cosine Power = 2.0, Reflectivity = 0.05.
Если стекло, это часть, куда обычно вставляется 2д или подшоты: смартфоны, экраны и т.д. были обозначены ярким кислотным цветом, чтобы они маячили на бластах и на анимации не забывали при них. Transparency = 60 - 65.
Не на одном объекте сцены не должен оставаться дефолтовый материал Lambert1.
Все материалы должны иметь свой отличительный цвет.
Материалы назначаются только пообъектно (один материал - один объект). По фейсам назначать матнриалы нельзя, просто нельзя и все тут!
Что бы проверить, назначен ли материал на фейсы или на объект, открываем Hypershade, выделяем материал и проводим нехитрую операцию, находящуюся по адресу Hypershade/Edit/Select Objects with Materials. Подсветиться должны не фейсы, а объект.
Неправильно
Правильно
Название самого материала и название его Шейдинг-Группы должны совпадать. В Шейдинг-Группе после названия обязательно наличие суффикса SG.
- Проверка сцены.
Смотрим в Outliner
В сцене должны присутствовать только объекты, относящиеся к ассету, взятому в работу, и четыре дефолтовые камеры. Все объекты должны находиться в корне сцены и иметь суффикс _geo. Объекты в сцене НЕ должны находиться ни в каких группах. Если ассет - персонаж, то в сцене должна присутствовать папка TEXTURING, с находящейся в ней головой с закрытыми веками и открытым ртом, расположенной над персонажем.
Еще возможно наличие папки RIGGING, с находящимися объектами, положение которых изначально (на скульпте) предполагалось не в дефолтовом положении, например коса.
Некоторый мусор может оставаться в сцене и после всех операций, описанных выше. Что бы еще немного прибраться отжимаем птичку DAG Objects Only в Outliner/Display
выделяем все, кроме объектов сцены и материалов, назначенных на них, если они уже назначены, и жмем Delete на клаве, лишнее удалится. Снова нажимаем DAG Objects Only, что бы настроение не портилось от наблюдения этой хрени, которая все равно остается болтаться в Аутлайнере.
Проверяем наличие референсов в File/Referenca Editor.
Проверяем наличие Неймспейсов в Windows/General Editors/Namespace Editor.
Проверяем наличие слоев в Layer Editor.
Избавляемся от лишних материалов в сцене. Hypershade/Edit/Delete Unused Nodes.
- Счастливо паблишим сцену.
































































No comments to display
No comments to display